Thread线程的生命周期
多线程的生命周期
1. 介绍
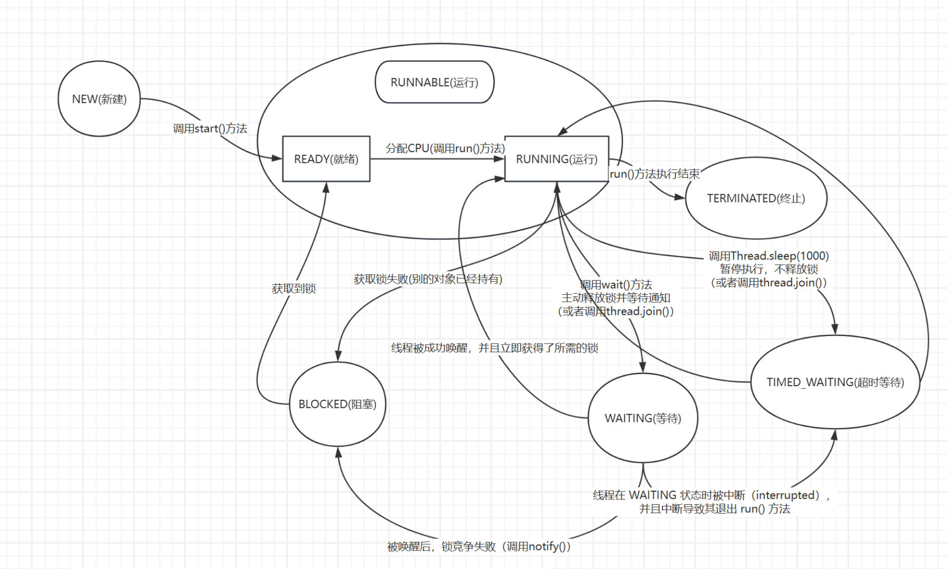
Java 线程的生命周期由 JVM 管理,共 6 种状态,状态转换由线程调度、API 调用等触发:
- NEW(新建):线程对象已经创建,但是未调用
strat()方法,尚未启动。 - RUNNABLE(可运行):线程已经启动,正在JVM中执行(或者等待CPU调度)。
- BLOCKED(阻塞):线程等待获取对象锁(如进入
synchronized代码块/方法时被占用)。 - WAITING(等待):无限制等待,需要其他线程显式唤醒。
- TIMED_WAITING(超时等待):有时限等待,超时自动唤醒。
- TERMINATED(终止):线程执行完成(
run()方法结束)或者异常终止。
注意:RUNNABLE可以进一步细分,分为READY(就绪)和RUNING(运行)两种逻辑状态。
- READY(就绪):线程已经具备执行条件,等待CPU调度(如刚启动,释放锁后)。
- RUNNING(运行):线程正在CPU上执行
run()方法。
(JVM没有显式区分这两种状态,统一归为RUNNABLE)。
阻塞态的区别:
- BLOCKED:仅针对对象锁竞争。
- WAITING/TIMED_WAITING:针对主动等待(如 wait ()、sleep ()),不属于锁竞争。
2. 线程之间的相互转换
如下图:
1. NEW
- 含义:线程已创建,但尚未调用
start()。 - 可转换到:
- ✅ RUNNABLE:调用
thread.start()后。
- ✅ RUNNABLE:调用
❌ 不能直接进入其他任何状态(如 BLOCKED、WAITING 等)。
2. RUNNABLE
- 含义:线程已启动,处于“就绪”或“正在运行”状态(包括等待 CPU 调度或正在执行)。
- 可转换到:
- ✅ BLOCKED:尝试进入
synchronized块但锁被其他线程持有。 - ✅WAITING:
- 调用
Object.wait()(无超时) - 调用
Thread.join()(无超时) - 调用
LockSupport.park()
- 调用
- ✅TIMED_WAITING:
- 调用
Thread.sleep(millis) - 调用
Object.wait(timeout) - 调用
Thread.join(timeout) - 调用
LockSupport.parkNanos()/parkUntil()
- 调用
- ✅TERMINATED:
run()方法正常执行完毕run()抛出未捕获异常
- ✅ BLOCKED:尝试进入
⚠️ 注意:RUNNABLE 是唯一能通往所有其他非 NEW 状态的“枢纽”。
3. BLOCKED
- 含义:线程正在等待获取
synchronized监视器锁(monitor lock)。 - 可转换到:
- ✅ RUNNABLE:当所等待的锁被释放,且该线程成功获得锁后。
❌ 不能直接进入 WAITING、TIMED_WAITING 或 TERMINATED。
(必须先拿到锁 → 变成 RUNNABLE → 再执行后续代码才可能终止或等待)
4. WAITING
- 含义:线程无限期等待另一个线程执行特定操作(如
notify()或join()完成)。 - 可转换到:
- ✅BLOCKED:
- 仅适用于
Object.wait()被notify()/notifyAll()唤醒后, - 但重新竞争 synchronized 锁失败时。
- 仅适用于
- ✅RUNNABLE:
- 被成功唤醒且立即获得所需锁(如
wait()后锁可用) join()等待的线程已结束LockSupport.unpark()被调用
- 被成功唤醒且立即获得所需锁(如
- ✅TERMINATED:
- 在 WAITING 中被中断(
interrupt()), - 导致抛出
InterruptedException且未处理,使run()退出。
- 在 WAITING 中被中断(
- ✅BLOCKED:
❌ 不能直接进入 TIMED_WAITING 或 NEW。
5. TIMED_WAITING
- 含义:线程等待指定时间,或直到被唤醒/中断。
- 可转换到:
- ✅BLOCKED:
- 仅当因
Object.wait(timeout)被notify()唤醒, - 但重新获取 synchronized 锁失败时。
- 仅当因
- ✅RUNNABLE:
- 超时时间到达(如
sleep(1000)结束) - 被提前唤醒且锁可用(如
wait(5000)被notify()唤醒且锁空闲) join(timeout)等待的线程已结束
- 超时时间到达(如
- ✅TERMINATED:
- 被中断(
interrupt())导致InterruptedException, - 且异常未被捕获,使
run()方法退出。
- 被中断(
- ✅BLOCKED:
❌ 不能直接进入 WAITING 或 NEW。
6. TERMINATED
- 含义:线程已执行完毕(正常或异常结束)。
- 可转换到:
- ❌ 无!这是最终状态,不可逆。
一旦 TERMINATED,线程对象不能再被启动或复用。
📊 总结表格(箭头表示“可以转换到”)
| 当前状态 | 可转换到的状态 |
|---|---|
| NEW | → RUNNABLE |
| RUNNABLE | → BLOCKED, WAITING, TIMED_WAITING, TERMINATED |
| BLOCKED | → RUNNABLE |
| WAITING | → BLOCKED, RUNNABLE, TERMINATED |
| TIMED_WAITING | → BLOCKED, RUNNABLE, TERMINATED |
| TERMINATED | → (无) |
💡 补充说明:
- 所有状态转换均由 JVM 自动管理,程序员只能通过调用方法(如
start(),wait(),interrupt())间接影响状态。 BLOCKED仅与 synchronized 锁竞争有关;使用ReentrantLock等显式锁不会进入BLOCKED,而是WAITING。RUNNABLE在操作系统层面包含 READY(就绪) 和 RUNNING(运行中),但在 Java 中统一为一个状态。
http://example.com/2025/12/11/Thread%E7%BA%BF%E7%A8%8B%E7%9A%84%E7%94%9F%E5%91%BD%E5%91%A8%E6%9C%9F/
本博客所有文章除特别声明外,均采用 CC BY-NC-SA 4.0 许可协议。转载请注明来源 Chu_Yu-blog!





